Nounish Media - now and forever ⌐◨-◨
TLDR: I am requesting 12.5 stETH to ensure longevity of the media artifacts of the ecosystem through software which will make it easy to upload to Arweave. This will also be an archival endeavor as well to ensure media that was produced prior to this proposal is also preserved.
Overview & Background
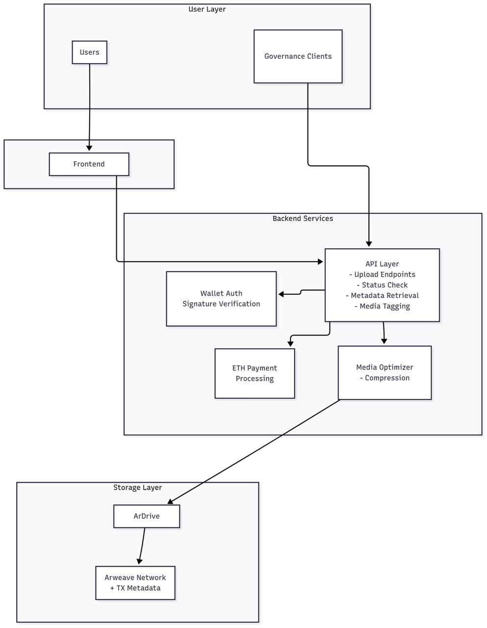
I will be creating a service that saves data to the permaweb, Arweave. I will also be optimizing media for storage before posting it to the network through a bundler like ArDrive to further reduce costs. In addition to these items i will also create a robust tagging system that makes it easy to find the media uploaded so that its not just cast into the void - make it permanent and discoverable.
I also want to provide an API that anyone could hook into to upload directly to Arweave and pay via eth rather than the native AR token making it so users can leverage their existing assets to pay for storage. The initial cohort i have in mind are governance clients so that proposal media can be uploaded and stored forever.
Why this when IPFS and FREE hosting exists?
IPFS has been touted as the cure to our woes for decentralized file storage but it is not. It won’t be in its current form. While technically quite different than traditional file hosting, for the end user the results is the same - if someone stops paying the bill and no one else is hosting (pinning) the media, then it is, in effect, gone. Due to the way IPFS works, it is not lost but it is inaccessible.
The current situation is not ideal - the media submitted with proposals is vital not only for understanding the context of a proposal but also as an artifact of our shared history.
To be clear, this is not to disparage those whose media is no longer accessible, when you upload to centralized services this is the reality. And it is my belief and given enough time the vast majority of proposal media will become inaccessible due to the economic realities of providing free hosting. It is not viable for artifacts we want to live on.
Optimization
Optimization is necessary because we want to ensure the media is able to be uploaded at a reasonable price. For example, a video uploaded to the service in 1080p would be downscaled to 720p and none of the spirit of the media would be lost. Large images will be downscaled and compressed as well in a manner that does not fundamentally change or alter the content. A best effort will be made with GIFs but they are notoriously bad at being compressed.
The service will also classify artifacts using Arweave’s Transaction Metadata (Tags). The metadata will be what powers the discoverability of the service. A combination of preset tags along with wallet address (verified via signature) and filtered by the API will provide the data needed.
API
The API will accept file uploads via HTTP and use ETH payments. Core endpoints: upload, status check, metadata retrieval. Authentication through wallet signature verification.
I will attempt direct integration with lilnouns.wtf and lilnouns.camp governance clients for seamless proposal media uploads. Since I don’t control these platforms, integration success depends on their cooperation.
Documentation of the available endpoints will be published on the project’s GitHub
Unruggable Frontend
Once stabilized the frontend and any updates will be posted to Arweave. I will also register an ENS for this service (i’m thinking lilarchive.eth but TBD) with a 20 year term. The reason to do this is for ease of use. A record will be set on the ENS with the content hash of the frontend from Arweave and linked via eth.limo so they remain maximally accessible no matter what happens in the future. The frontend will also be built in a manner where it can operate without the ongoing hosting of any of the additional services from this proposal but will benefit from their use should they be available. I won’t end up a meme on frontends.wtf
Upload Past Important Media
I also will source media from proposal and relevant items from the past to upload as well.
Team
Mulf - Fullstack web3 dev with 5 years of experience, 4 of which are full time in crypto. I have served as a Lead Developer for Developer DAO, Resident Engineer for Builder DAO, worked at companies like Treasure DAO and Hype (now Atrium).
I was also a part of the team who brought Lil Block Party to Lil Nouns
Development Details
- Technical Architecture: Typescript - frontend and backend. This is mainly due to the availability of libraries for the associated technologies being predominantly typescript.
- Licensing Strategy: GPL-v3 - strongly copyleft and open source
Development Timeline:
- 1 - 30 days: Build the frontend. this will encompass the user interface components for uploading, searching, and discovering material. the data will be placeholder data during this time until the rest of the systems are built.
- 31 - 60 days: Build the API. which will verify the signed messages, upload the data, and classify/tag media for discoverability on the frontend
- 61-90 days: Build a resilient service which will compress media
- Ongoing: Archive past relevant media
Budget Breakdown:
- Past media archival - 0.033 ETH
- ENS: 20 years registration - 0.0265 ETH
- Infrastructure Costs - 0.3 ETH for two years.
- 12.1405 ETH - Development and post launch support as outlined
- Includes post-launch bug fixes and maintenance during two-year support period
Post-Launch Support:
- For the hosted infrastructure (API / Media Optimizer), I am committing to a minimum two years of operation with 99% uptime.
- Once feature complete and uploaded to Arweave, I will continue to monitor the frontend for two years to ensure continued operation. I do expect this will be minimal but any breaking bugs will be resolved in that timeframe.
- After the two-year support period, I will document all operational procedures and make transition materials available to the community.
- If no community members volunteer to maintain the hosted services, the API and optimization services will sunset gracefully with advance notice. The frontend deployed to Arweave and all previously uploaded content remain permanently accessible through direct Arweave links. The codebase stays open-source for anyone to fork and redeploy if desired.
| Voter | Cast Power | Vote & Rationale |
|---|---|---|
0xADa3...938617 | 44 | FOR |
0xae47...915Fed | 9 | FOR |
0xE126...01f823 | 8 | FOR |
0xca85...0762a4 | 1 | FOR |
0x792F...D86375 | 1 | ABSTAIN |
VOTE POWER
Proposal Status
- Thu August 07 2025, 08:26 pmVoting Period Starts
- Mon August 11 2025, 09:01 pmEnd Voting Period
- Queue Proposal
- Execute Proposal
Current Results
1-FOR
62
2-ABSTAIN
1
3-AGAINST
N/A Tokens
