RRC-14: Continuation of Rarible Protocol Transfer to Community
Authors: JanaBe, Eugene Nacu
Reviewers: Alexander Salnikov, Alexei Falin
Abstract
This draft proposal establishes a path for the RARI DAO to govern more parts of the RARI ecosystem, namely the Exchange contracts bundle of the Rarible Protocol. As such, it outlines the role of governance and maps the veto and upgrade functions of the Security Council as they relate to this contract. Additionally, this RRC 14 proposes enlargement of the Security Council from 3 to 5 members and granting them emergency upgrade powers.
Motivation
Transferring the ownership and control of the Rarible Protocol contracts to the community is a continuation of the decentralization of the Rarible Protocol and the RARI Foundation’s mission of building decentralized NFT infrastructure.
Rationale
The Exchange contracts bundle is an essential component of the Rarible Protocol, which allows its owners to set fees on transactions powered by the protocol. Currently, these fees are set to 0%. Once this contract is DAO-governed, the community may decide how to set fees, if any, in the future. With this increased scope of governance, we propose strengthening the Security Council by expanding the number of seats and expanding their remit from veto to also emergency upgrades.
Key Terms
Rarible Protocol - multichain indexer and order book with SDK
RARI Ecosystem - applications utilizing the Rarible Protocol
$RARI - ERC 20 token, used in the RARI DAO governance
Specification
The Exchange contracts bundle ownership transfer consists of 3 key components:
- Governance design for the Exchange contracts
- DAO commitment to not exceed protocol fees beyond a certain threshold
- Expansion of the Security Council to 5 seats and granting of emergency upgrade powers
,
1. Governance design for the Exchange contract

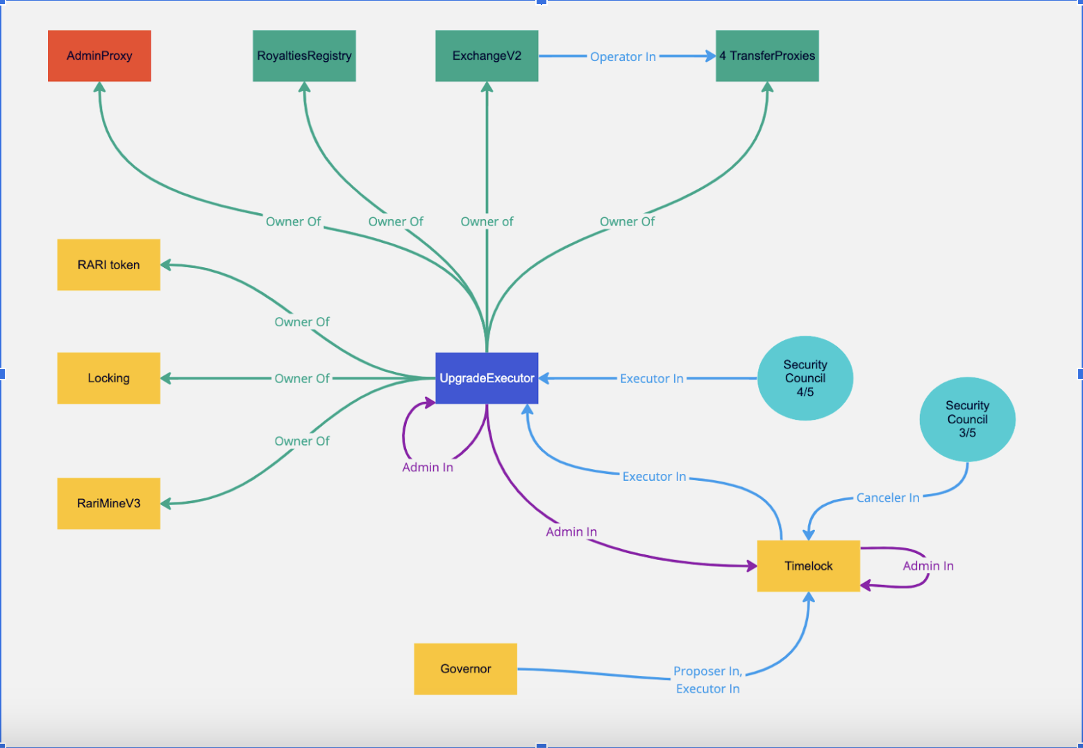
This diagram shows every contract/wallet which is used in DAO-related contracts. Also, the diagram shows every role and dependencies between contracts/wallets.
UpgradeExecutor will be the owner or admin in the shown contracts. This will allow to control these contracts using 2 addresses:
- Security Council multisig (4/5)
- Timelock contract (which executes proposals)
UpgradeExecutor will be able to execute arbitrary actions on all contracts. This will be implemented using Action Contracts which will be deployed prior to doing action. DAO will be able to review Action Contracts before execution
UpgradeExecutor has an Executor role. Executors can execute arbitrary actions. Only 2 addresses will have an Executor role: Security Council multisig (4/5 threshold) and Timelock contract. Thus, there are only 2 ways to perform ownership-related actions on DAO-related contracts: by making and executing a proposal or by a 4/5 vote of the Security Council.
2. DAO commitment to not exceed protocol fees beyond a certain threshold
By approving this RRC, the DAO commits to keeping any future protocol feel at a reasonable level in order not to impede the protocol’s adoption and to continue providing a stable environment for applications built with it. This reasonable transaction fee shall not exceed 0.5%.
3. Expansion of the Security Council to 5 seats granting of emergency upgrade powers
RRC 11 established a 3-seat Security Council that, in Phase 1 was permitted to exercise veto power over proposals that would be malicious or exploitative to the DAO. The proposal included a plan to expand the Security Council’s powers to include emergency upgrades in Phase 2.
Phase 2 commences with the Exchange contracts bundle ownership transfer, as this poses the need for a failsafe mechanism for scenarios such as emergency actions in critical security scenarios (e.g. hack or serious bug) or minor routine maintenance on the contracts. With this increased remit of powers, the Security Council shall be expanded to 5 seats.
Specifics:
- Veto function will be performed with a 3/5 majority vote
- Multisig address: 0xd35ec9F67Aa082Ae666be1716C79291f1f6e4E0a
- Upgrade function will be performed with 4/5 majority vote:
- Multisig address:0xa5e4514145463385aEF763Fc8161CB42b92c74f2
- The first three members will continue serving on the Security Council until their term is up
- The additional two proposed members are:
- Jafett Sandi, current delegate of the RARI DAO and core member of the Push protocol
- Hardware wallet address: 0x636e1f9A9Cb926a69441DcE54Aa9e490CFe6D4D6
- Eugene Nacu, current CTO of Rarible
- Hardware wallet address:0x978EBcd18c5A0d829C061566AA84227e9618C1A4
- Jafett Sandi, current delegate of the RARI DAO and core member of the Push protocol
Steps to Implement
The solution is ready to implement upon proposal passing.
Budget: 10,000 USD for security audit.
| Voter | Cast Power | Vote & Rationale |
|---|---|---|
StableLab | 5,000 | FOR |
0x5F37...575E8D | 4,951 | FOR |
0xB04E...843c4A | 2,039 | FOR |
0xCA85...a193e6 | 1,827 | FOR |
0x3263...d53E5d | 1,461 | FOR |
VOTE POWER
Proposal Status
- Fri December 15 2023, 09:16 pmVoting Period Starts
- Wed December 20 2023, 10:37 pmEnd Voting Period
- Thu December 21 2023, 02:26 amQueue Proposal
- Mon December 25 2023, 07:43 pmExecute Proposal
Current Results
1-FOR
18,178.545
2-AGAINST
N/A Tokens
3-ABSTAIN
N/A Tokens
